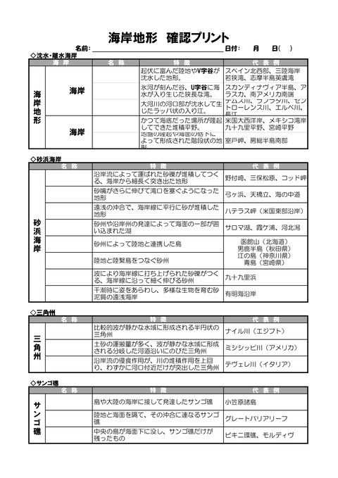
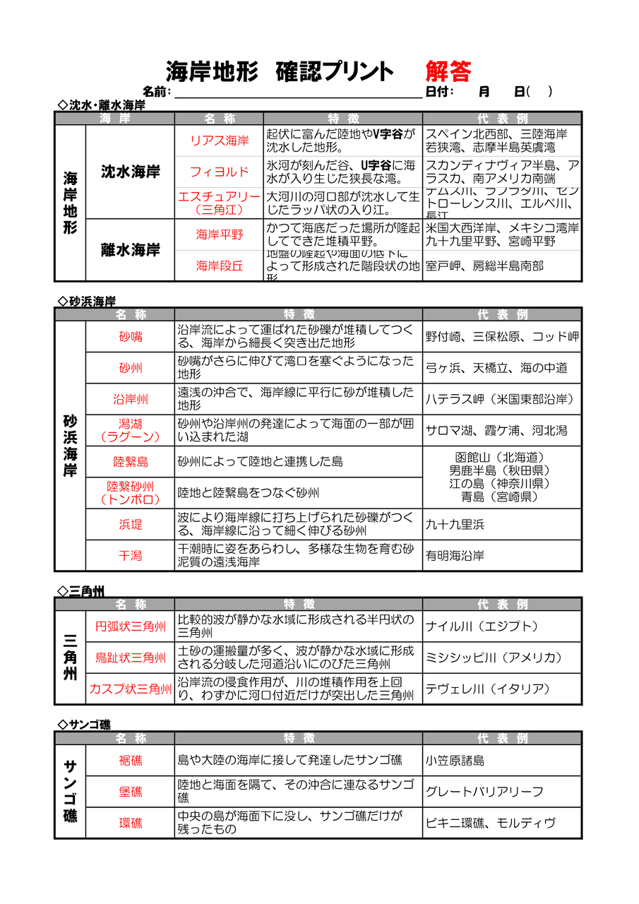
2020年11月16日 【海岸地形】確認プリント 海岸地形の確認プリントをつくってみました。こうしてみると海岸地形も多いですね。今度はわかりやすく整理するためにフローチャートを作成したいと思います。地形の学習をする際には用語の意味や形成過程を理解するだけでなく、地形の見た目も覚えましょう。海岸地形確認プリント.pdf < 前の記事次の記事 > コメント コメントフォーム 名前 コメント 記事の評価 リセット リセット 顔 星 情報を記憶 コメントを投稿する
コメント